[DMX512 Home] [Link Finder!]
Google
 
www.dmx512.com Web
Technical Projects logo

A Big TechPro call-light

You know the problem - the beltpacks are all very well, but the sound guy doesn't wear one, so how do you get his attention during the show?

With one of these!

[Big call box]

The box is a four inch cube. Take a look inside [193K]

I built a few of these in 1991, and those that haven't been "lost" have given perfect service ever since. However, a couple of snags occured when I decided to share the constructional details of these marvels. The first is the realisation that I didn't have a schematic design package back then, and all attempts to find the bit of paper with the circuit have failed. The second is that I've since changed PCB CAD package, and I can't easily recover the old layout.

What an excuse for some reverse engineering.

A word about Shop Safety

This project uses mains voltages, which are hazardous, and can cause death. Your insurance company may not like you building this project, nor may they like you using one of these in a show. Your theatre may even object to you using DIY devices in their venue. Ensure that you (and your show) have appropriate cover for your activities and liabilities.

And be sure to read our disclaimer.

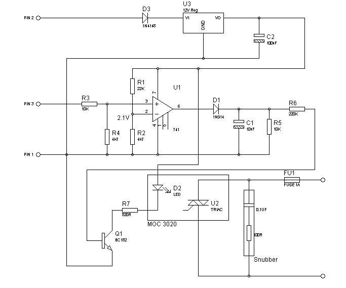
Schematic

[Big call box schematic 6K]

How it works

D3, U3 and C3 form a simple power supply regulator, taking Techpro's 24V supply and dropping it to 12V.

R3 and R4 form a potential divider that detects the DC voltage on the Techpro, The 741 U1 is configured as a comparitor that compares that divided voltage against the reference voltage (2.1V) produced by R1 and R2. When the audio line voltage exceeds about 7V, the comparitor will go hard on, and the output voltage will rise to close to the supply rail.

The comparitor then charges C1 through D1. Q1 is turned on via R6, and this causes the opto-triac (with zero cross switching) to conduct.

C1 with R5 form a time constant which holds the output on for a while, so preventing rapid flashing of the call lights from impacting the output. This is because I use a small transformer plus a couple of car turn signal repeaters as my big call lights, and rapidly power cycling a transformer is not a good thing to do!

The snubber network ensures that the opto-triac actually turns off when required, due to the inductive load.


Comments and suggestions are welcomed by the webmaster, please use this contact form
DMX512.com site and linking information. And be sure to read our disclaimer.